- HOME
- 製品紹介 / LEDドライバ
- RGB LEDドライバ
- THL3504
LEDドライバRGB LEDドライバTHL3504

概要
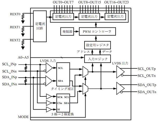
THL3504は24チャンネルの定電流シンク出力を持つLEDドライバです。オシレータ回路、PWM回路内蔵しており、LEDの輝度をレジスタ設定により各チャンネル個別に256段階で設定することができます。シリアルインターフェースは、LVDSの差動2ペア(クロック、データ)になっており、高ノイズ耐性、高速、長距離伝送を実現します。LVDSはカスケード接続とマルチドロップ接続の両方に対応し、LEDドライバの配置、接続の自由度が増します。通信プロトコルはシンプルな片方向通信ですので、CPUへの負荷が小さく、制御しやすくなっております。
- 定電流シンク 24チャンネル
- 出力シンク電流 最大40mA/チャンネル
- 出力耐圧 最大40V
- 個別輝度調整 256段階
- 全体輝度調整 64段階
- 2線シリアルLVDS 最大10Mbps
- 3線シリアルCMOSレベルから2線シリアルLVDSへの変換
- 2線シリアルLVDSのリピーター機能
- デバイスアドレス指定(最大62 個)