- HOME
- 製品紹介 / 電源
- POLコンバータモジュール
- THPM4301A
THPM4301A
電源POLコンバータモジュールTHPM4301A

概要
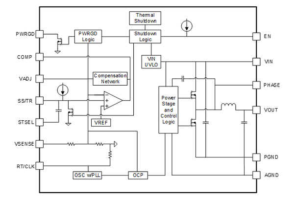
THPM4301Aはインダクタをケース状に加工しヒートシンク代わりとすることで高効率、高放熱性を高めた超小型ワンパッケージ電源モジュールです。ケース状に加工したインダクタが金属ケースの役割を果たし、従来製品よりもEMI低減を実現しました。
小型パッケージ11mm×9.1mm×2.8mmとなっており実装面積の削減も可能です。
- 入力電圧範囲:2.95V ~ 6V
- 出力電圧範囲:0.6V ~ 3.6V
- 最大出力電流:6A
- フィードバック電圧精度:±1%
- パワーグット出力
- ソフトスタート機能
- ENABLE機能
- 過電流保護機能
- UVLO機能
- サーマルシャットダウン機能
- 11mm×9.1mm×2.8mm LGAパッケージ
■ウェビナー/オンデマンド配信中
ハードウェア開発の制約を超越した「電気回路」とは?
下記のようなお悩みを抱える方は、是非ご視聴下さい。
「省エネ対応で市場価値を高めたい」
「省スペースでDCDCコンバータの熱対策を行えないか」
視聴登録はこちら(外部サイト)
本製品に関する技術的なFAQはこちら
サンプル購入
資料ダウンロード
-
データシート
-
ホワイトペーパー