- HOME
- 제품 / Power
- POL Converter Module
- THPM4301A
THPM4301A
PowerPOL Converter ModuleTHPM4301A

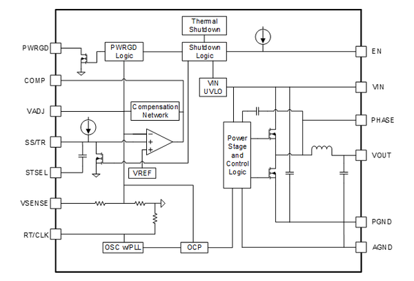
개요
THPM4301A는 인덕터를 케이스 형상으로 가공해 방열판을 대신하는 것으로 고효율, 고방열성을 높인 초소형 One-package 전원 모듈입니다. 케이스 형상으로 가공한 인덕터가 금속 케이스의 역할을 하여, 종래 제품보다 EMI 저감을 실현했습니다.
소형 패키지 11mm×9.1mm×2.8mm로 실장 면적의 삭감도 가능합니다.
- 입력 전압 범위:2.95V ~ 6V
- 출력 전압 범위:0.6V ~ 3.6V
- 최대 출력 전류:6A
- 피드백 전압 정도:±1%
- 파워굿 출력
- 소프트 스타트 기능
- ENABLE 기능
- 과전류 보호 기능
- UVLO 기능
- 서멀 셧다운 기능
- 11mm×9.1mm×2.8mm LGA 패키지
본 제품에 관한 기술적인 FAQ
샘플구매
자료 다운로드
-
데이터 시트
-
Whitepaper