- HOME
- Products / Power
- Power Modules
- THPM4301A
THPM4301A
PowerPower ModulesTHPM4301A

Overview
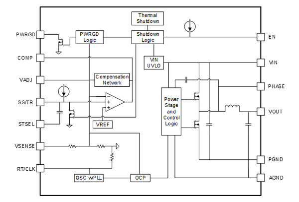
THPM4301A is an easy-to-use 6A output integrated Point of Load (POL) power supply module. It contains power MOSFETs, driver IC, a high-performance inductor, input and output capacitors and other passive components in one low profile LGA package using Inductor technology.
- Input voltage range:2.95V~6V
- Output voltage range:0.6V~3.6V
- Maximum output current:6A
- Feed back voltage accuracy:±1%
- Power-good function
- Soft start function
- ENABLE function
- Over current protection
- Under voltage lockout function
- Thrmal shut down function
- 11mm x 9.1mm × 2.8mm LGA Package
Go to FAQ for this product
Purchase Samples
Download documents
-
Data Sheet