- HOME
- 製品紹介 / 電源
- POLコンバータモジュール
- THPM4601A
THPM4601A
電源POLコンバータモジュールTHPM4601A

概要
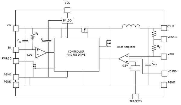
THPM4601Aはインダクタをケース状に加工しヒートシンク代わりとすることで高効率、高放熱性を高めた超小型ワンパッケージ電源モジュールです。ケース状に加工したインダクタが金属ケースの役割を果たし、従来製品よりもEMI低減を実現しました。
小型パッケージ15.2mm×15.2mm×3.2mmとなっており実装面積の削減も可能です。
- 入力電圧範囲:4V ~ 16V
- 出力電圧範囲:0.6V ~ 5.5V
- 最大出力電流:12A
- フィードバック電圧精度:±0.8%
- パワーグット出力
- ソフトスタート機能
- ENABLE機能
- 過電流保護機能
- UVLO機能
- サーマルシャットダウン機能
- 15.2mm×15.2mm×3.2mm LGAパッケージ
■ウェビナー/オンデマンド配信中
ハードウェア開発の制約を超越した「電気回路」とは?
下記のようなお悩みを抱える方は、是非ご視聴下さい。
「端子数制約がある中でもMPU性能をフル活用したい」
「開発サイクルが長い為、出来ればサイクルの谷間に機能拡張を行いたい」
視聴登録はこちら(外部サイト)
ハードウェア開発の制約を超越した「電気回路」とは?
下記のようなお悩みを抱える方は、是非ご視聴下さい。
「端子数制約がある中でもMPU性能をフル活用したい」
「開発サイクルが長い為、出来ればサイクルの谷間に機能拡張を行いたい」
視聴登録はこちら(外部サイト)
本製品に関する技術的なFAQはこちら
サンプル購入
資料ダウンロード
-
データシート
-
ホワイトペーパー