- HOME
- Products / Power
- Power Modules
- THPM4601A
THPM4601A
PowerPower ModulesTHPM4601A

Overview
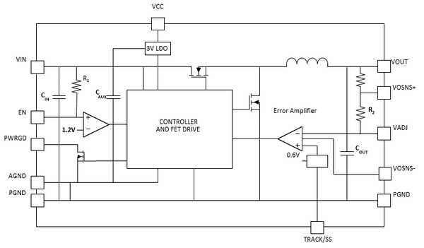
THPM4601A is an easy-to-use 12A output integrated Point of Load (POL) power supply module. It contains power MOSFETs, driver IC, a high-performance inductor, input and output capacitors and other passive components in one low profile LGA package using Inductor technology.
- Input voltage range:4V~16V
- Output voltage range:0.6V~5.5V
- Maximum output current:12A
- Feed back voltage accuracy:±0.8%
- Power-good function
- Soft start function
- ENABLE function
- Over current protection
- Under voltage lockout function
- Thrmal shut down function
- 15.2mm x 15.2mm × 3.2mm LGA Package
Go to FAQ for this product
Purchase Samples
Download documents
-
Data Sheet