- HOME
- 製品紹介 / LEDドライバ
- バックライト LEDドライバ
- THL6516
THL6516
LEDドライババックライト LEDドライバTHL6516

概要
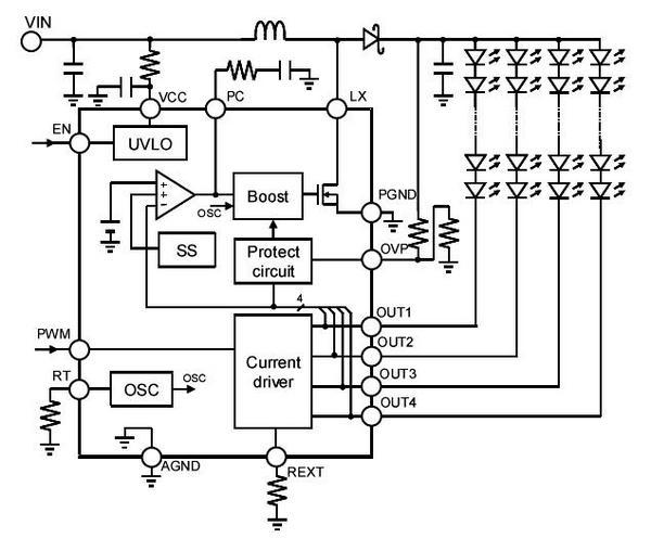
THL6516は4チャンネルのLEDドライバーです。ブーストコンバータを内蔵しているため、バックライトシステムを1チップで構成することが可能です。ソフトスタート/過電流保護/ショートサーキット保護/低電圧入力誤動作防止/過電圧保護/サーマルシャットダウンを内蔵しています。パッケージはQFN-16ピンを採用しているため、実装面積を削減できます。
- 入力電圧範囲: 4.2V - 24V
- ブーストコンバータ
最大出力電圧:40V
発振周波数:500kHz – 2MHz - LEDドライバー
最大出力ドライブ電流:80mA/チャンネル
ドライブ電流精度:+/-3% - PWM方式ディミング
- 保護回路
ソフトスタート
過電流保護
ショートサーキット保護
低電圧入力誤動作防止
過電圧保護
サーマルシャットダウン - 3mm x 3mm QFN 16pinパッケージ
本製品に関する技術的なFAQはこちら
資料ダウンロード
-
データシート