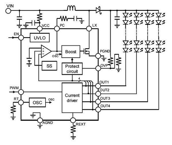
THL6516 Block Diagram

Overview

The THL6516 is a 4-channel LED driver. THL6516 has a built-in boost converter so that back light system can consist of 1 chip. Soft start / Over current protection / V out short circuit protection / Under voltage protection / Over voltage protection / Thermal shut down are built in. Mounted area is reducible by 16-pin QFN.

Products Scheduled for Discontinuation


  • Input voltage range 4.2V to 24V
  • Boost converter :
    Maximum output voltage 40V
    Switching frequency range 500kHz – 2MHz
  • LED driver
    Up to 80mA/ch
    Current accuracy +/-3%
  • PWM dimming control
  • Protection Function
    Soft start
    Over current protection
    Vout short circuit protection
    Under voltage protection
    Over voltage protection
    Thermal shut down
  • 3mm x 3mm QFN 16pn package

Go to FAQ for this product

FAQ

Download documents