カスタムIC開発事例
アナログIC

どういうものを依頼できるの?
という疑問へのお答えとして、過去の開発事例を一部ご紹介致します。

過去事例

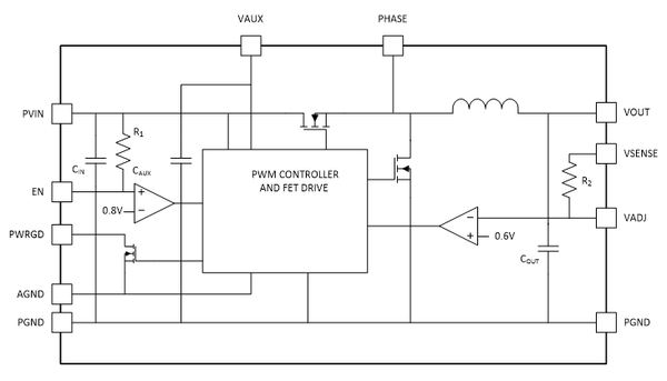
DCDC・PMIC

モジュール化やパッケージ変更なども承ることが可能です。

LEDドライバ

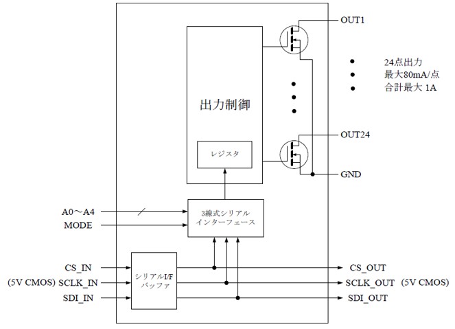
24点出力エキスパンダ

24点入力エキスパンダ

カスタムICのご相談はこちら

カスタムIC開発Topに戻る