- HOME
- Products / Power
- Power Modules
- THPM4401A
THPM4401A
PowerPower Modules THPM4401A
Overview
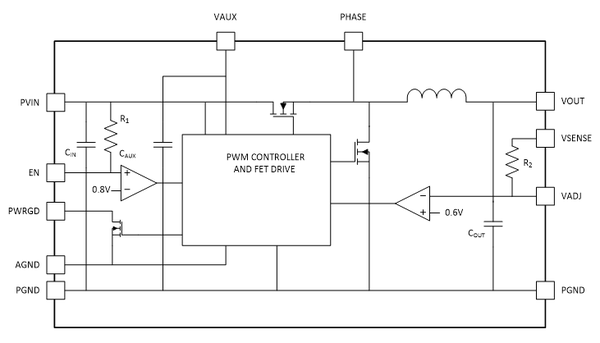
THPM4401A is an easy-to-use 8A output integrated Point of Load (POL) power supply module. It contains power MOSFETs, driver IC, a high-performance inductor, input and output capacitors and other passive components in one low profile LGA package using Inductor technology.
- Input voltage range:4V~28V
- Output voltage range:0.6V~5V
- Maximum output current:8A
- Feed back voltage accuracy:±1.5%
- Power-good function
- ENABLE function
- Over current protection
- Under voltage lockout function
- Thrmal shut down function
- 15.2mm x 9.2mm × 3.0mm LGA Package
Go to FAQ for this product
Purchase Samples
Download documents
-
Data Sheet