- HOME
- 제품 / Power
- POL Converter Module
- THPM4601A
THPM4601A
PowerPOL Converter ModuleTHPM4601A

개요
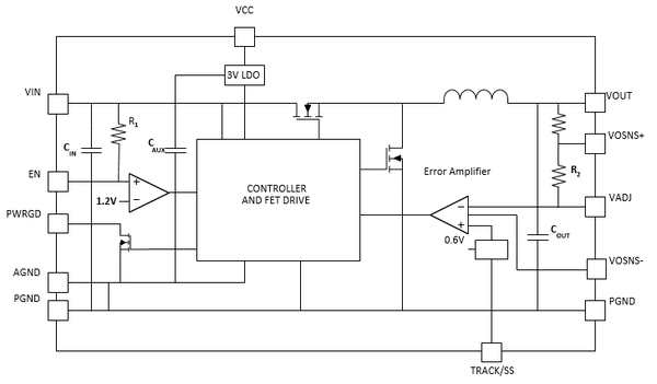
THPM4601A는 인덕터를 케이스 형상으로 가공해 방열판을 대신하는 것으로 고효율, 고방열성을 높인 초소형 One-package 전원 모듈입니다. 케이스 형상으로 가공한 인덕터가 금속 케이스의 역할을 하여, 종래 제품보다 EMI 저감을 실현했습니다.
소형 패키지 15.2mm×15.2mm×3.2mm로 실장 면적의 삭감도 가능합니다.
- 입력 전압 범위:4V ~ 16V
- 출력 전압 범위:0.6V ~ 5.5V
- 최대 출력 전류:12A
- 피드백 전압 정도:±0.8%
- 파워굿 출력
- 소프트 스타트 기능
- ENABLE 기능
- 과전류 보호 기능
- UVLO 기능
- 서멀 셧다운 기능
- 15.2mm×15.2mm×3.2mm LGA 패키지
본 제품에 관한 기술적인 FAQ
샘플구매
자료 다운로드
-
데이터 시트
-
Whitepaper