- 主页
- 产品 / 电源
- POL微型换流器组件
- THPM4401A
THPM4401A
电源POL微型换流器组件THPM4401A

摘要
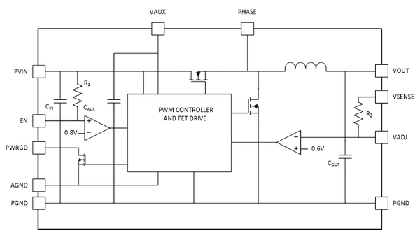
THPM4401A是通过将电感器加工成盒状来代替散热片,高效率、散热性强的超小型一体化电源模块。加工成盒状的电感器能发挥金属罩的作用,由此降低原有产品的EMI。
小型封装尺寸15.2mm×9.2mm×3.0mm,能削减实装面积。
- 输入电压范围:4V ~ 28V
- 输出电压范围:0.6V ~ 5V
- 最大输出电流:8A
- 反馈电压精度:±1.5%
- Power Good输出
- ENABLE功能
- 过电流保护功能
- UVLO功能
- 过热关机功能
- 15.2mm×9.2mm×3.0mm LGA封装