- 主页
- 产品 / LED驱动
- 背光LED驱动
- THL6517

摘要
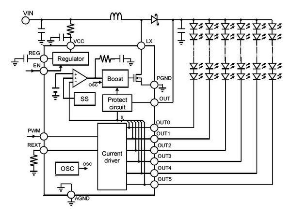
THL6517为6通道的LED驱动芯片。因内部带有升压转换器,所以单芯片就能构成背光系统。内置有软启动/过电流保护/短路保护/低电压输入误动作防止/过电压保护/热关机功能。为减少贴片面积所采用的封装是QFN-16PIN。
- 输入电压范围: 2.7V - 24V
- 升压转换器
最大输出电压:38V
发振频率:1MHz - LED驱动
最大输出驱动电流:60mA/通道
驱动电流精度:+/-3% - PWM方式调光
- 保护电路
软启动
过电流保护
短路保护
低电压输入保护
过电压保护
热关机 - 封装3mm x 3mm QFN 16pin
关于本产品的技术FAQ请见此处
下载资料
-
Data Sheet