- 主頁
- 產品介紹 / 電源
- POL converter module
- THPM4401A
THPM4401A
電源POL converter module THPM4401A
摘要
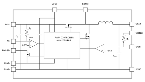
THPM4401A是一款將電感加工成盒狀並具有散熱器功能,具有高效率和高散熱性的超小型單封裝電源模組。盒狀的電感具有金屬屏蔽的效果,相較於傳統產品,能有效的降低EMI。小型包裝15.2mm×9.2mm×3.0mm尺寸,讓安裝面積得以縮小。
- 輸入電壓範圍:4V ~ 28V
- 輸出電壓範圍:0.6V ~ 5V
- 最大輸出電流:8A
- 反饋電壓精準度:±1.5%
- 輸出電源穩定
- ENABLE功能
- 過電流保護功能
- UVLO功能
- 熱保護(Thermal shutdown) 功能
- 15.2mm×9.2mm×3.0mm LGA包裝